世界杯外围竞猜玩法解析:从入门到精通攻略
世界杯外围竞猜玩法解析从入门到精通攻略

每逢世界杯开赛 气氛往往不止停留在球场 看球之余 许多球迷也会接触到各种世界杯外围竞猜玩法 希望在享受比赛激情的同时 增添一些参与感和策略乐趣 但如果缺乏系统认识 只跟着情绪和所谓内幕走 往往容易迷失方向 因此从入门到进阶 了解不同玩法背后的逻辑和风险 才是理性参与世界杯竞猜的第一步
理解世界杯外围竞猜的本质
所谓世界杯外围竞猜 本质上是围绕世界杯赛事结果和数据进行预测的行为 通过不同玩法和赔率 反映市场对比赛走向的预期 从入门角度看 你只需要弄清三件事 玩法类型 赔率含义 风险控制 玩法决定你在猜什么 赔率反映结果发生的隐含概率 风险控制则决定你能在多大程度上避免因为一两场比赛而情绪失衡
初学者常见误区是只盯着支持的球队 认为强队一定稳赢 但在世界杯这种杯赛环境中 爆冷频发 球队状态 赛程密度 伤停情况 乃至天气和场地 都会影响结果 理解这些变量 才有可能从简单的喜好式支持 过渡到更理性的预测思路
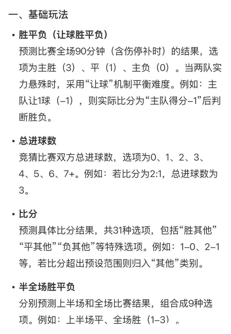
入门阶段 常见玩法与基础规则
在所有世界杯外围竞猜玩法中 最基础的是胜平负 也就是预测一场比赛是主胜 平局 还是客胜 对大多数新手来说 这是最容易理解的入门方式 但需要注意的是 世界杯很多比赛在小组赛阶段可以出现平局 而到了淘汰赛 则可能出现加时甚至点球 决定晋级 在玩法介绍中通常会明确是以常规时间内结果为准 还是算上加时 这一点必须看清 否则容易与实际结果产生理解偏差
除了胜平负 另一类易上手玩法是大小球 即预测一场比赛的总进球数是否大于或小于某个数值 例如大小球25 意味着你判断两队在常规时间里的总进球 会不会超过2球 对于不了解球队胜负实力 但对比赛节奏有感觉的球迷来说 大小球玩法更适合通过场面风格来分析 比如两支防守型球队交锋 通常节奏会偏慢 小球概率相对更高
再进一步 是让球相关玩法 当两队实力悬殊时 通过让球平衡预期 比如实力强的一方可能被设为让15球 这意味着在结果结算时 需在真实进球数上减去15球 再判断输赢 对于新手而言 让球玩法容易混淆 但理解核心逻辑即可 通过人为设置门槛 让原本一边倒的比赛变得更有悬念
从入门到进阶的分析思路
当你熟悉了最基本的世界杯外围竞猜玩法之后 想要进一步提升命中率 需要从单纯的直觉走向系统分析 可以从三条线入手 球队信息 数据统计 以及赛程环境 球队信息包括阵容厚度 主力伤停 教练战术风格 例如某支传统强队虽然名气大 但主力中锋因伤缺阵 进攻效率大概率受影响 对大小球和让球玩法都会产生影响

数据统计则更偏向客观 例如最近十场正式比赛的场均进球和失球 数据能帮助你识别一支球队是攻强守弱还是防守反击型 世界杯外围竞猜中 常有人只看大赛名气 忽略近期状态 而数据反映的趋势 往往比过去几届世界杯的成绩更有参考价值 在小组赛阶段 对手实力差距大 强队场均进球往往会显著提升 但到了淘汰赛 面对同级别对手 进球数则常常回落 对大小球判断很关键
赛程环境同样容易被忽视 世界杯赛程密集 有时短时间内连续作战 轮换深度不足的球队 在第二或第三场小组赛可能出现体能下滑 一旦体能不足 再加上高温潮湿等天气因素 球队往往更倾向保守打法 这类细节都会影响你对胜平负和总进球的判断
案例分析 从情绪下注到理性策略
以某届世界杯小组赛一场热门对冷门比赛为例 很多球迷在世界杯外围竞猜中选择了强队大胜 不少人甚至在让球玩法中选了让15依然获胜 原因很简单 这支强队在友谊赛中大比分击败过对手级别类似的球队 然而实际比赛中 强队在首战明显偏保守 只以10小胜 对于把握大球和深盘让球的玩家来说 全盘落空

如果从进阶视角分析就会发现 当时的赛前信息已经给出了明显提示 首战压力巨大 教练多次在发布会上强调稳字当头 同时这支球队在预选赛中攻守均衡 很少打出三球以上的比分 对手虽然弱 但防守纪律尚可 再结合世界杯首轮普遍保守的历史趋势 理性策略应当更偏向小球或浅盘 而不是盲目追求大胜 这个案例很好地说明了情绪下注和理性分析之间的差距
从精通角度看 如何构建自身体系

想从普通参与者走向更接近精通的层次 关键不在于掌握多少复杂玩法 而在于建立相对稳定的分析体系 世界杯外围竞猜中 玩法可以多样 但你必须明确自己更擅长哪一类 比如有人偏向研究进球趋势 则可以专注大小球和双方球队是否都能取得进球 有人更擅长研究技战术对位 则胜平负和让球盘分析会更有优势
同时 精通并不意味着场场都要参与 恰恰相反 更高水平的参与者往往只在自己信息占优 或研究充分的比赛中出手 例如对某些冷门小组赛 如果缺乏足够资料 就不急于下注 而是将精力集中在强强对话或熟悉球队上 此外 通过记录自己的预测过程和结果 复盘哪些判断是基于扎实信息 哪些只是侥幸命中 也是提升的重要环节
风险意识与理性参与的重要性
无论是入门还是进阶 世界杯外围竞猜都应建立在理性和自控之上 世界杯赛事密集 情绪容易被连胜或连败放大 有的人在几场失利后不断加注 想要一把扳回 反而让风险迅速累积 因此从一开始就要明确预算 将世界杯竞猜视为看球的一部分娱乐投入 而不是快速获利途径 同时 对于每个玩法的风险点要有清醒认识 例如比分玩法看似赔率诱人 实际上不确定性极大 更适合少量娱乐参与 而不宜成为主要侧重点
从入门的胜平负 大小球 到逐渐理解让球 深入学习数据和赛程分析 再到形成个人擅长的世界杯外围竞猜策略 整个过程更像是一种长期积累 而不是短期技巧 在享受世界杯激情的同时 通过系统化的分析和稳健的节奏 你不仅能看球更有代入感 也能在理性范围内体验从入门到精通的思考乐趣


QQ客服